3Dモデル自体を変更せずにクライアントアプリ内で埋設表現を行うことも可能です。
詳しくは、各アプリのご利用ガイドをご確認ください。
・iPadアプリ: 5.2 埋設表現
・HoloLens 2 / Quest 3アプリ: 4.10 埋設表現
・Apple Vision Proアプリ: 4.1 埋設表現
埋設表現機能を利用しない場合は以下の手法をお試しください。
mixpaceで3DモデルをAR / MR表示をしたとき、地面の下にあるはずの部材が表示されている事で3Dモデル全体が浮いて見えたり近くにあるように見えてしまう場合があります。
この場合は以下の三つの方法により3Dモデルが正しい位置に着地しているように表示できます。
1. 地面より下の部分を非表示にする
2. 地面のレベルにグリッド面を配置する
3. 現地の地面の状況を再現したCGを作成し透明のマテリアルにする
1. 地面より下の部分を非表示にする
Revitの場合
地面より下の部分を「切断ボックス」を用いて非表示にします。
|
地下部分が表示されている状態。 |
地下部分を非表示にした状態。 |
詳しい手順は以下の通りです。
|
1. {3D}ビューを開き、[ 切断ボックス ] にチェックを入れます。 |
|
|
2. 切断ボックスで地面より下の部分を切り取って非表示にし、保存します。 |
|
|
3.保存したrvtファイルをmixpaceで変換し、表示させます。 地面より下の部分が非表示になり、地面に着地したように見えます。 |
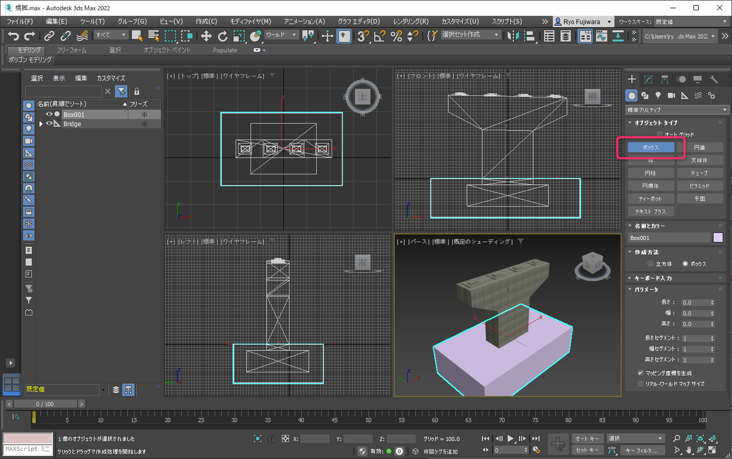
3dsMaxを用いる場合
橋脚の地面より下の部分を「ブーリアン」を用いて削除します。
|
ブーリアンを行う前の3Dモデル 実際より手前にあるように見えてしまい、またその影響で3Dモデルも小さく見えます。 |
ブーリアンを行った後の3Dモデル 地面以下が削除された事で配置されている位置がわかりやすくなりました。 |
詳しい手順は以下の通りです。
2. 地面のレベルにグリッド面を配置する
|
|
1. 地面のレベルに敷くグリッド線の3Dモデルを作成します。原点の高さにグリッド線が敷かれるようにします。 |
|
2. 3Dモデルと一緒にグリッド面の3Dモデルを表示させます。地面のレベルより下にある部分はグリッド面より下にあるように見えます。 |
3. 現地の地面の状況を再現したCGを作成し透明のマテリアルにする
|
|
3dsMax等のDCCツールを用いて現地の地形を模した3Dモデルを作成します。 ・マテリアルは半透明にします ・表示させたい構造物と原点の位置を合わせておきます |
|
作成した半透明の地形モデルと表示させたい構造物を同じ位置へ配置します。 これにより地面以下のオブジェクトが地中に埋まった表現が出来ます。 |
その他にもアプリのご利用法などmixpaceの紹介動画を公開しています。
mixpaceチャンネル